洛阳白马医院健康证办理全攻略,快速便捷!
2025-11-29 09:43
本文出处:洛阳白马医院
哪些人需要办理健康证?
健康证办理的流程是什么?
有哪些注意事项呢?
看下面一文秒懂↓↓↓

洛阳白马医院体检科
作为洛阳市健康证办理的定点单位
办理健康证费用:按市价收取90元/次
一、哪些人需要办理健康证?
★从事食品生产经营的人员。
★餐饮行业工作人员。
★生活饮用水的供、管人员。
★服务行业工作人员以及其他行业规范要求办理健康证的从业人员。
健康证有效期一年,到期后需要重新办理。


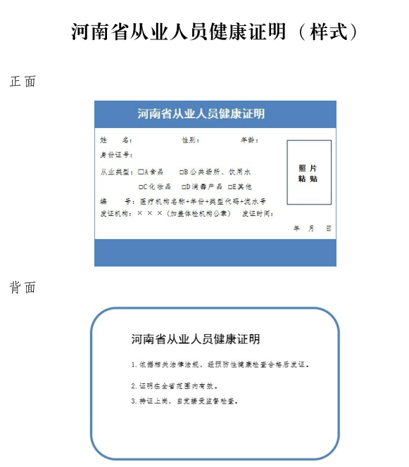
二、健康证体检内容有哪些?
从业类型A类:(一)严格落实《食品安全法》(主席令第21号)、《关于印发有碍食品安全的疾病目录的通知》(国卫食品发(2016】31号)等有关要求,在对从事接触直接入口食品工作的食品生产经营人员进行预防性健康检查时,必筛疾病包括:霍乱、细菌性和阿米巴性痢疾、伤寒和副伤寒、病毒性肝炎(甲型、成型)、活动性肺结核、化脓性或者渗出性皮肤病等疾病。
从业类型B类:(二)严格落实《公共场所卫生管理条例》(国发(1987】24号)、《生活饮用水卫生监督管理办法》(建设部、卫生部令第53号)等有关要求,在对公共场所直接为顾客服务的人员,直接从事饮用水生产供应、卫生管理、供水设施清洗消毒、水质处理器(材料)生产的人员等从业人员进行预防性健康检查时,必筛疾病包括:痢疾、伤寒、病毒性肝炎(甲型、戊型)、活动性肺结核、化脓性或渗出性皮肤病等疾病
从业类型C类:(三)严格落实《化妆品卫生监督管理条例》(国务院令第727号)等有关要求,在对直接从事化妆品生产的人员进行预防性健康检查时,必筛疾病包括:痢疾、伤寒、病毒性肝炎、活动性肺结核、手部皮肤病(手癣、指甲癣、手部湿疹、发生于手部的银屑病或者鳞屑)和渗出性皮肤病。
从业类型D类:(四)严格落实《消毒产品生产企业卫生规范》(卫法监发〔2000】217号)等有关要求,在对直接从事消毒产品生产的操作人员进行预防性健康检查时,必筛疾病包括:活动性肺结核病毒性肝炎、肠道传染病患者及病原携带者、化脓性或慢性渗出性皮肤病、手部真菌感染性疾病
从业类型E类:(五)在对其他类型从业人员进行预防性健康检查的,按照有关法律法规和相关委托部门规定的检查项目和有关要求开展。
健康检查项目表如下:


三、健康证如何办理?
★ 体检当日携带本人身份证至洛阳白马医院东院区体检科前台登记办理→领取检查单→缴费。
★ 办理时间:周一到周日 上午8:00~12:00,下午2:30-18:00。
★ 完成健康证检查单上的所有检查项目。
★ 3个工作日后到体检科前台领取健康证。

四、健康证检查项目有哪些?
★ 采血:主要检查甲肝、戊肝,谷丙转氨酶,查看是否有肝炎传染病。
★ 大便化验:检查志贺菌、沙门菌、霍乱弧菌培养,检测肠道相关病菌。
★ 体格体检:检查心、肝、脾、肺以及皮肤等,查看是否有妨碍公共卫生的疾病。
★ 胸部X线检查:排查肺结核等肺部疾病。
五、办理健康证的注意事项有哪些?
★体检前三天避免食用含有酒精类的食品及饮品,避免熬夜、劳累等损伤肝功能的行为。
★怀孕、备孕者请提前告知工作人员。
★体检前应如实向医生告知自己的身体状况、既往病史、现病史(高血压、心脏病等)、个人史、传染性疾病史、凝血异常、晕针等不适宜预防性健康检查的事项。
★体检时必须携带身份证,否则无法办理检查。
健康证办理体检地址:洛阳白马医院东院区门诊楼三楼体检科(纱厂西路6号)

服务热线:0379-62221717

